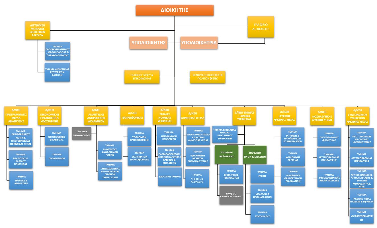
Οργανόγραμμα 1ης ΥΠΕ Αττικής Διοικήτρια της 1ης Υγειονομικής Περιφέρειας Αττικής είναι η Κα Μπαλαούρα Όλγα Υποδιοικητές: Κα Νταβώνη Γιαννούλα Κος Τσαντής Σταύρος 0 comments on “Οργάνωση & Διοίκηση” Add yours → Leave a ReplyYou must be logged in to post a comment. Skip back to main navigation
0 comments on “Οργάνωση & Διοίκηση” Add yours →